图知网
搜索
首页
热门推荐
图片分类
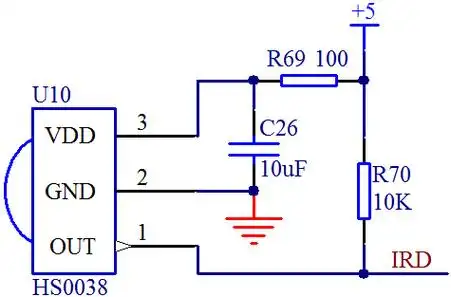
有没有红外发射和接收的电路?
下载原图
相关图片
图 16-6 红外接收原理图
请教几个关于红外发射接收模块的问题,电路图如下
红外遥控器vs1838bhs0038红外接收方案包含原理图pcbbom表程序
1838红外电路图
1838b的红外接收头多大的电容和上拉电阻10k怎么计算的还有这些电阻和
谁知道那里有检修各种遥控器用的红外线接收电路图
为你推荐
280_514竖版 竖屏gif 动态图 动图
爱伊贝紫装修铺地面保护膜家装地板地砖瓷砖一次性防护垫室内成品地膜
年轻中国潮起来,中国国际时装周t台上的个性潮流表达
qq头像女生森系唯美头像森系女生唯美图片
婚庆森系花排舞台布置绿色花艺成品农村户外婚礼t台路引花球装饰
致诚电动绞磨机手摇式绞磨机价格电缆绞磨机
容州慈善幼儿园大班幼儿绘画比赛
的美食之上海酱鸭 低音号免费语音导游|鸭子|调料|兔肉|名菜_网易订阅