图知网
搜索
首页
热门推荐
图片分类
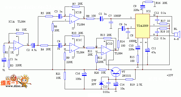
btl功放电路图
下载原图
相关图片
btl功率放大电路
btl功放电路图
刚设计的btl喇叭保护电路,公共驱动,公共接地,不知到如何
btl功率放大电路
制作双差分21btl六声道分立功放
高保真btl放大器电路图
为你推荐
2020男士流行发型排行2019年男生短发发型流行趋势帅翻短发发型提前知
次时代 卡通 q版 鲨鱼人 鱼人 兽人 深海 怪兽
王一博拼贴壁纸
怪兽500软胶 普通版 83 达达
璞园家居全屋整装,整 - 抖音
《当旺爸爸》:温馨家庭剧 《当旺爸爸》是一部温馨感人的家庭剧,通过
蛇吃人图片
临摹谢俞 附过程