图知网
搜索
首页
热门推荐
图片分类
单片机控制电路
下载原图
相关图片
51单片机电路图
单片机时钟电路原理图
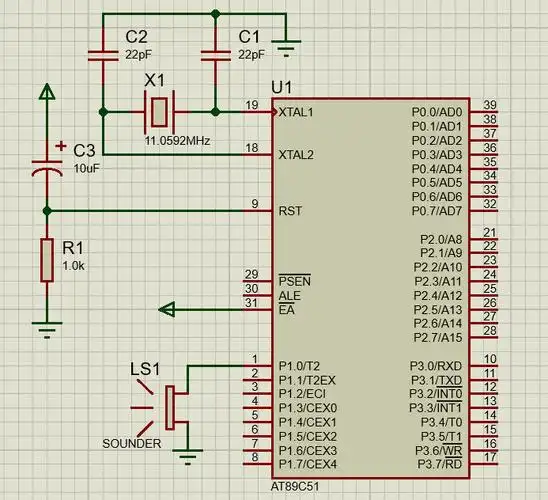
展开全部 这就是一个单片机最小系统的原理图,包括时钟电路,复
51单片机播放音乐一蜂鸣器
51单片机与avr开发板电路原理图免费下载
单片机原理图1
为你推荐
彩铅画樱花彩铅画樱花树
太意外!八九十年代的"旧衣服"现在超时髦,揭秘港风复古潮
够胆你就继续熊猫头拉黑警告头拉熊猫警告继续表情
国画家王文强四尺竖幅写意花鸟画松鹤图《松龄鹤寿》
又是一个不敢合眼的夜,漫长又难熬的夜,你哭我可以哄,你饿我可 - 抖音
卫亮德国进口品质仿生干花绣球花仿真花蓝色保湿手感花束客厅摆件摆的
粽子包粽子四角包米粽快速专用懒人三角磨具裹大diy模具