图知网
搜索
首页
热门推荐
图片分类
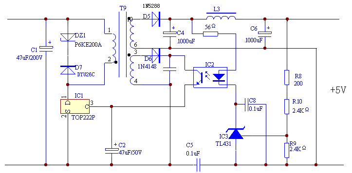
5v1a充电器芯片方产品特性以及它的优势的介绍
下载原图
相关图片
常见手机充电器电路图1
5v1a内置充电器/适配器方案芯片ft838nb
5v手机充电器原理图(几款充电器电路原理图详细)
5v2a充电器电路图
基于芯朋微pn8355的5v1a充电器电源应用方案
简易型充电器的电路原理图
为你推荐
刚才经过一个顺丰速运的网点,快递堆成山,不知道这是要往外地送还是
人物性感正在打台球的西装男子活力男士摄影运动背景图片
537_479gif 动态图 动图
电机正反转连锁接法图
手持身份证正面照示范图
11张有趣的儿童侏罗纪恐龙简笔画和卡通涂色图片
合肥封阳台用断桥铝多少钱一平方
什么样的脾气最好命,非常有哲理!