图知网
搜索
首页
热门推荐
图片分类
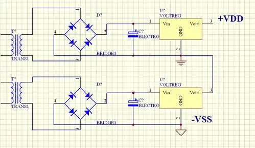
永磁发电机三相半控桥式整流稳压器的研制
下载原图
相关图片
求助电子电路高手,关于整流稳压电路的问题
如何估算这个稳压电路的带负载能力呢?
画出一个桥式整流电容滤波并联型稳压电源电路
一种稳压式降压整流电源电路的制作方法
3,通过滤波及稳压电路,将整流过后的电压进行滤波稳压,最终得到满足
需变压器次级两个绕组经整流滤波稳压后,一组的正极接另一组负极,实现
为你推荐
led灯箱的制作材料和工作原理-上海积目广告器材有限公司
天津蓟州梨木台景区旅游攻略:上山坡缓不累,走栈道下山景色更美
a4 打印标准对数视力表
审美积累解锁古代唇妆
分享公路排水边沟水力计算资料下载
6岁女童补牙后根尖周脓肿,根管治疗后好转-有来医生
梦见三只狐狸 周公解梦梦到三只狐狸是什么意思
法国海军集团推出蓝鲨新概念护卫舰设计