图知网
搜索
首页
热门推荐
图片分类
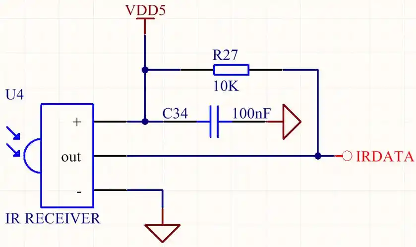
(5)红外检测模块 红外检测模块原理图如下
下载原图
相关图片
红外发射与接收电路
下面分享一个使用红外接收器设计的音量放大与调节电路:功放mcu stc
红外收发对管电路图
有没有红外发射和接收的电路?
红外接收模块
红外对管使用电路
为你推荐
物语系列:阿良々木暦(阿良良木历,啊啦垃圾君)
爱茉莉泡泡染发剂4b
我第十批赴南苏丹维和步兵营圆满完成联合长巡和武装护卫任务
50平米以内装修价格,小户型装修多少钱
中国国家图书馆,新馆
魔裟斗
艳域东方|民国女子身上的那款旗袍,是你的白月光吗?