图知网
搜索
首页
热门推荐
图片分类
db9全串口管脚详细说明
下载原图
相关图片
db9_公头_母头_串口引脚定义
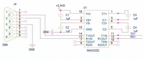
db9与max232的连接方法及pcb设计注意点
db9针座(rs422/rs485 黑色)接线方式
db9封装,ttl/cmos/rs232电平基础
can总线db9针120欧姆终端电阻can电阻公转母千分之一精度一面针一面孔
普通can端db9接口定义母头
为你推荐
ipadair4高清官方原生壁纸-搜狐大视野-搜狐新闻
迪丽热巴不是女神而是女汉子邓超发话想要撮合她与鹿晗
93年女鸡和什么属相最配,93年属鸡的和什么属相最配最合适呢
徐伯清草书"何"字的书法图片
同时提供好看的ppt模板下载,动态ppt模板制作,powerpoint幻灯片模板
世界最美草原,没有之一
木质红木收纳首饰盒机关酸枝实木木盒
小学六年级阅读理解精选及答案