图知网
搜索
首页
热门推荐
图片分类
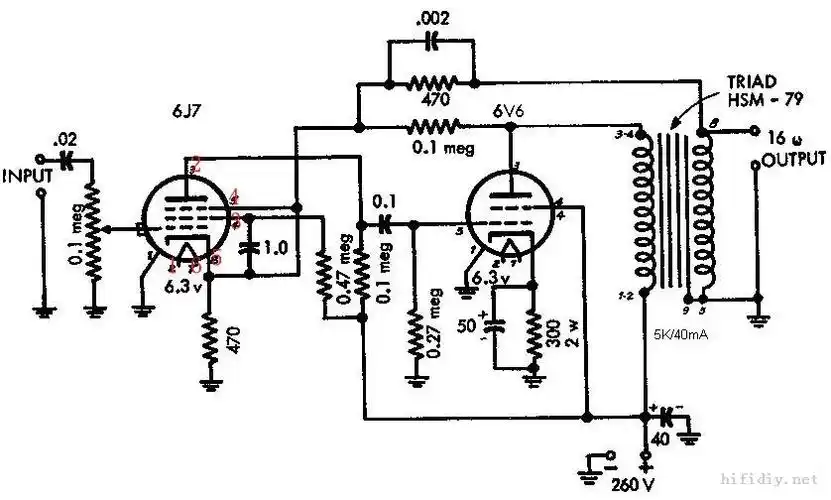
求最经典好听的6v6单端线路
下载原图
相关图片
6v6电源2h.gif
6v6单端开声 调试相关问题请教
12ax7推6v6单端
6v6电路图
求一个用6j8p6p6p作的成熟的单端电路谢谢了
求正确点6v6的推挽电路图
为你推荐
时尚是个轮回,这些香港女明星曾经的发型到如今还是很受欢迎!
北欧ins风新居装修效果图
堵车|广东|限速|高速路|车流量|云南省|公交专用道_网易订阅
语恋墙贴 窗外风景 窗子窗户走廊卧室宜家风格diy壁纸壁画 t559*,diy
温哥华网红法餐labattoir
请示公文格式范文
斗罗大陆2唐舞桐的正能量图斗罗大陆2唐舞桐图片大全
by2妹妹yumi与林俊杰久违同框晒合照比手指爱心粉丝嗨翻