图知网
搜索
首页
热门推荐
图片分类
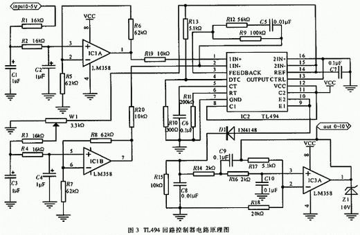
tl494脉冲宽度调制控制电路的中文资料
下载原图
相关图片
com/topic/432917 tl494是功能非常完善的pwm驱动电路,对於一般的
开关集成电路tl494介绍及其应用
驱动型脉宽调制器tl494图3是由tl494组成的直流日光灯电子镇流器电路
tl494驱动板电路图,tl494图腾驱动电路图_大山谷图库
ka7500(tl494)之图腾驱动
tl494 pwm脉宽调制电路图
为你推荐
动漫男 - 堆糖,美图壁纸兴趣社区
气质干练短发女职场 - 搜狗图片搜索
【刘宪华henry】救命啊导师太可爱了怎么办
疑似猪八戒墓地未解之谜,真假难辨,不可思议
《登上月球》/少儿绘画作品/儿童画/网络美术馆_中国少儿美术教育网
【bvn】快乐轰炸机,乌尔奇奥拉一段归刃正式发布 加介绍
黯我看你就是想侵*.
炫赫门炫彩一般多少一包炫赫门炫彩价格26元包