图知网
搜索
首页
热门推荐
图片分类
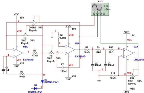
函数信号发生器的设计与实现北邮大二上电子电路基础实验报告
下载原图
相关图片
矩形波发生器
关键词:信号发生电路方波发生电路
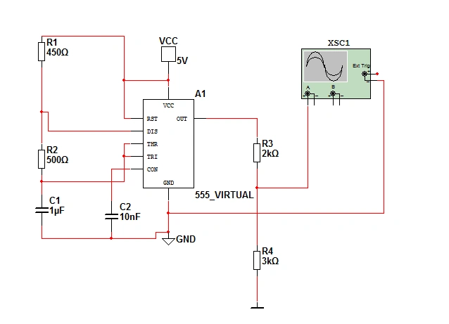
用555产生1khz方波
方波发生器电路
方波变三角波电路图
方波-三角波-正弦波函数信号发生器
为你推荐
官晶华个人资料 (官晶华个人资料 年轻)
儿童发张发簪子女古风发钗流苏步摇汉服头饰女童古装古代旗袍发饰
武汉东湖樱花园樱花盛开风光天成游人如织
宋庆饰贾半仙
名侦探柯南主题曲钢琴谱 简化钢琴版
美籍画师yuumei极致唯美的插画作品!画面很有意境张张都是艺术品
疫苗图标
宝塔河小学三年级画展(十四)美化教室一角 课程表图标设计