图知网
搜索
首页
热门推荐
图片分类
比赛规则流程.doc
下载原图
相关图片
朗诵比赛决赛活动流程表(参考模板)
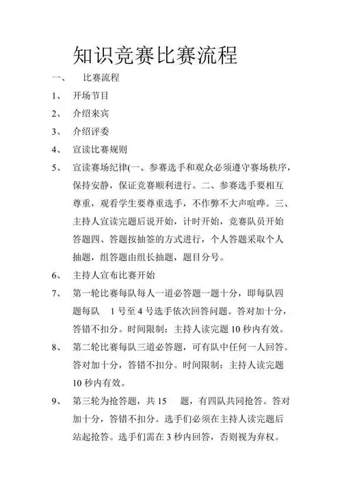
知识竞赛比赛流程
演讲比赛详细流程
羽毛球比赛流程图
动美网2016赛季业余足球超级联赛 - 动美网_场地预订_场馆o2o_运动社
篮球赛流程(最终版).docx
为你推荐
angelababy甜橙蝴蝶妆##angelababy是精灵吧
小墙面,大作用———雁塔阳光嘉苑幼儿园主题墙评比活动
结婚纪念日邀请卡矢量素材
九方块商标分析报告-商标注册类别分析-商标注册成功率分析-爱企查
河北一56岁市民乘公交车,82岁老人竟起身让座!
银泰文旅集团永康方岩景区获第五届龙雀奖
获奖名单公示ui界面
模玩乱炖篇五全乐高件强迫症一本满足lego71025抽抽乐齐天大圣改装