图知网
搜索
首页
热门推荐
图片分类
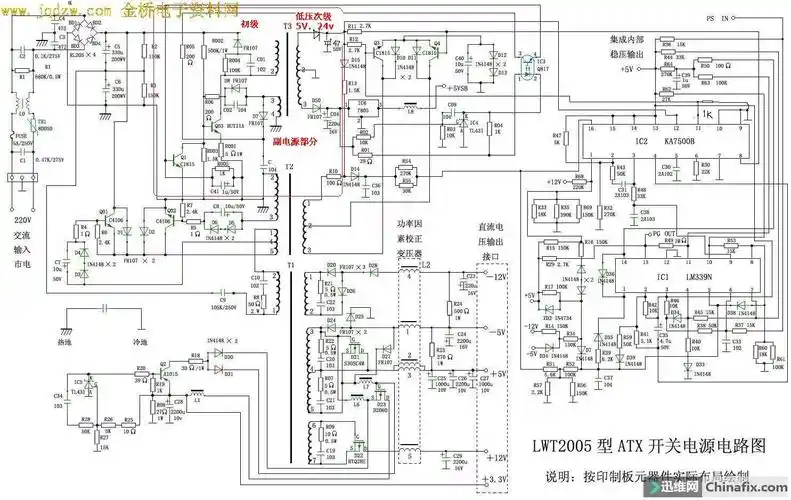
修复一台航嘉电源过程-迅维网维修论坛
下载原图
相关图片
航嘉电源hk328-51bp电路图
航嘉电源不开机-迅维网维修论坛
航嘉电源 lw-6228 p4 无输出.虚心求助!-迅维网-维修论坛
航嘉电源不开机-迅维网维修论坛
不说原理只说关键测试点略谈航嘉hk400电源的维修
航嘉电源不开机-迅维网-维修论坛
为你推荐
小清新古装美女手绘图片手机壁纸下载
陈妍希陈晓大婚,明星好友团居然是他们!
有缘人.打开视频的瞬间,我便是那有缘人,送你平安符,保佑你全 - 抖音
新加坡yy嫁接睫毛
萌萌猫咪寄养猫舍~《引猫入室猫舍内景》
fate系列saber阿尔托莉雅高清桌面壁纸
[原创作品]江西高安巴夫洛生态谷观景连廊 江西高安的巴夫洛生态谷
跃层楼梯当背景,悬浮电视墙好轻盈呀.