图知网
搜索
首页
热门推荐
图片分类
选秀出身的一线巨星 "金凤凰"当年也是"土鸡"
下载原图
相关图片
超级女声最强的一届,张靓颖依旧闪耀,歌声太惊艳了!
作为第一届《快乐女声》的冠军,以独特的中性打扮和音乐风格征服了
作为第一届《快乐女声》的冠军,以独特的中性打扮和音乐风格征服了
09年刘雅瑟参加湖南卫视《快乐女声》(资料图)
不过说起《超级女声》大家就懂了吧,2005年是最火爆的一届,也是印象最
2005年《超级女声》舞台上的张靓颖
为你推荐
看书的小孩卡通素材
被鞠婧祎迷住了,穿深蓝色的星空抹胸裙玩烟花,挡不住的明星范_西装
dvd火力少年王 全新动画版>(4荣誉归队)
自治州人民政府实行州长负责制,自治州州长主持本级人民政府工作,州长
【地理】中国河流全图_超级实用_文档下载
杀害两少女嫌犯执行死刑当天 被紧急喊停
野派新中式禅意仿真花摆件餐桌茶几花艺摆设装饰假花室内客厅高档绢花
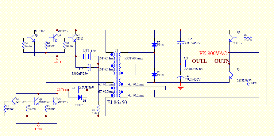
电子打鱼逆变器电路图全集