图知网
搜索
首页
热门推荐
图片分类
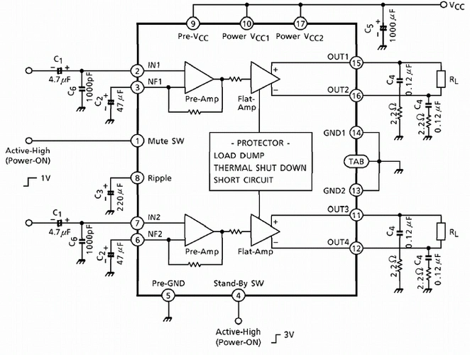
20w双声道音频功放电路图
下载原图
相关图片
用tda7377做一款立体声功放 | 电路啊!
一些功放电路图分享
100w 功放电路图
用tda7377做一款立体声功放 | 电路啊!
功放电路图大全(四)
tda7377功放典型应用电路图
为你推荐
周星驰:我拍了很多悲剧,但你们都说那是喜剧
exo炸鸡画报释出,连官方都为爱丽提供考古新物料
陆军简笔画空姐简笔画职业人物简笔画素材
七夕夜晚牛郎织女在天宫中相聚剪影摄影图配图
柚子爸的绝版奥特曼卡片大拆包!让你看个爽!
scratch编程
蒲地蓝消炎片
屋脊兽插画