图知网
搜索
首页
热门推荐
图片分类
内设职能部门
下载原图
相关图片
潼侨镇政府机构设置
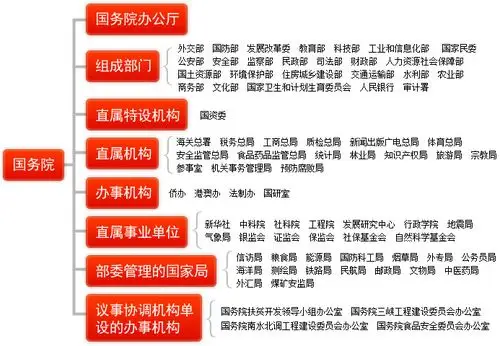
国务院,即中央人民政府,是最高国家权力
组织机构
淮南市人民政府办公室及组成部门:淮南市政府办公室淮南市发展和改革
行政部门机构一览表(2020年)
中央纪委监察部网站正式开通公布组织机构图
为你推荐
女生八字刘海短发发型图片
手绘-动漫,漫画人物,适合手绘的图,铅笔稿
野生天麻
低调行善多年,他的杨过无人超越,丁鹏惊艳荧屏,项少龙命犯桃花_古天乐
夹在瑞士和奥地利之间的列支敦士登
最新德化丁溪村聚众斗殴案24人被判刑
毕业后所获证书含金量非常高,和在美国本土拿到的毕业证是完全一样的
魏大勋粉丝控评文案,我真的要笑死