图知网
搜索
首页
热门推荐
图片分类
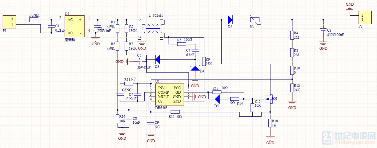
液晶电视电源电路
下载原图
相关图片
110w-ob2202 lm324前段时间制作的充电器pcb原理图
电瓶车的电瓶充满了电,充电器不拔掉电瓶会反充耗电吗?
ob2202参数datasheetpdf下载
开关电源 我的分析 指正错误?
ob6563 ob2203 tsm103w 电源pfc
新人做90瓦反激单输入电压220v效率偏低83求大侠指点
为你推荐
演员吕一:徐克发掘出道,演《天外飞仙》成名,事业爱情都很佛系
【airland】雅兰:香港雅兰集团旗下国际知名品牌,1966年诞生于香港
为了遇见你 风中战士 主题曲 胡瑶 歌谱 简谱
冬季精选成人儿童舞蹈鞋女软底练功跳舞男童幼儿猫爪形体中国芭蕾舞
成都九眼桥廊桥夜色
眼睛老流泪怎么回事眼睛老流泪是什么原因
图为南昌八一起义纪念馆内展厅.求是网记者 蒲韬/摄
好奇心,决心,解剖模型,青少年,半身像