图知网
搜索
首页
热门推荐
图片分类
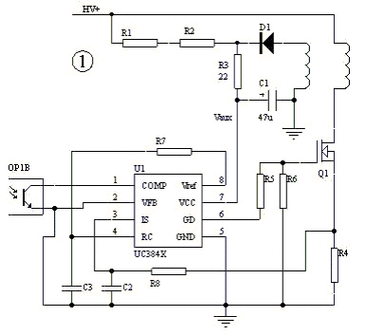
3842电源电路图
下载原图
相关图片
3842典型电路
3842电路图
3842电源芯片
3842充电器电路图(36v).gif
基于3842设计的完美保护电源电路方案及实现
通用电动自行车充电器电路分析及维修图文教程(3842芯片)
为你推荐
黄夏温表情包动图
头像分享可可爱爱爱笑的女孩
二次元壁纸
腰上起了个大包,又硬又疼,请问是什么,急急急
儿童常见眼病的诊治 ————上海市儿童医院 乔彤
商店简笔画 商店简笔画图片大全
费玉清一曲《太湖美》,韵味十足,百听不厌!
「真实项目」学生公寓效果图案例一:某区学生公寓