图知网
搜索
首页
热门推荐
图片分类
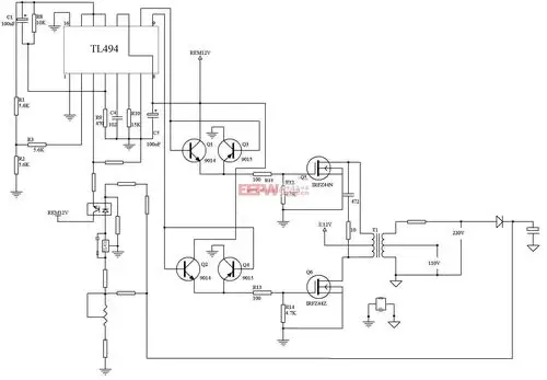
最近整理的tl494逆变器原理图修正玄波
下载原图
相关图片
最近整理的tl494逆变器原理图修正玄波
tl494组成的200w逆变器电路图
tl494设计的逆变器电路
逆变器电路图
车载电源逆变器电路原理图
tl494控制汽车音响逆变电源.gif
为你推荐
蓝色魅音 高跟裸足脚丫合集多图高清 67p - 粉红色 - fenhongse_de
青创品牌创始人,百万畅销书作家张萌:人生破局,请逼自己修炼这2个能力
西双版纳傣族自治州
清代官员服饰简表
简笔画 手绘 线稿 1080_572
唐时宫廷酒今日剑南春邀您品鉴
收藏 放大 名称:鹿头 id:60645015
剑角龙stegoceratops