图知网
搜索
首页
热门推荐
图片分类
pmv-p-14vc型彩色显示器的电源电路图
下载原图
相关图片
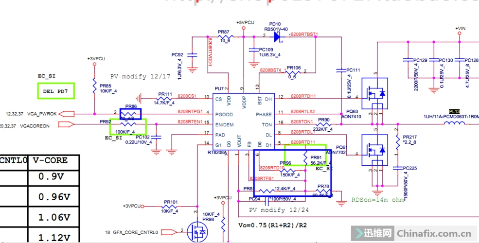
显卡供电电感没电压供电芯片换三个了还是不行dh引脚没有脉冲求
联想l197型液晶彩显电源电路分析
附带一张显卡供电芯片图,指教一下.
aoccm313型彩色显示器的电源电路图
蓝宝石r9270显卡内存供电电感发烫
cn209881967u_一种显卡独立输出多路视频信号的电路有效
为你推荐
"桃花女郎"刘太阳晒出美照,体重130斤臀围100cm,网友:太馋了_身材
虽然日本由这么多的岛屿组成,但是国土总面积仅仅为37
旅顺军港 东鸡冠山 白玉山 闯关东影视城 大连星海广场 星海跨海大桥
随记
国潮撸串烤串美食餐厅
这个纸尿裤这么神奇的吗
华亭一中举行2024届高三学生成人礼暨高考百日冲刺誓师大会_家长_全体
平字的草书怎么写,平的草书书法 - 爱汉语网