图知网
搜索
首页
热门推荐
图片分类
05zj301 建筑无障碍设施免费下载 - 地方图集 - 土木工程网
下载原图
相关图片
中南标图集05zj001-135页-地防3
05zj001中南建筑图集 安装截图
05zj001图集完整版
商标文字zj商标注册号 55843491,商标申请人郑中坚的商标详情 - 标库
我公司为中南地区建筑标准设计结构图集3协编单位之一
001a型国产航母坞内建造视频图集
为你推荐
小学生戴口罩儿童画怎么画小男孩戴口罩简笔画教程
细数《三国杀ol》那些帅气的武将
starwalk白粉色简直超爱
孟晚舟作为华为的大小姐,受到了很多人的喜爱.
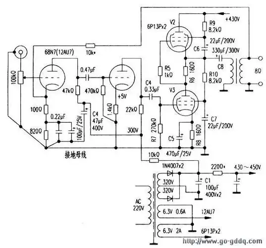
用6p13p做推挽输出级的diy
dior迪奥女包托特包book tote手袋 蓝色stripes刺绣m1286zrfq_m928
小黑鸡孤立在白色背景上,小鸡刚出生.
乾隆年製(胭脂红"山水诗文"鎏金口天球瓶). - 抖音