图知网
搜索
首页
热门推荐
图片分类
第四章第二节直流电磁继电器的构造规格和工作原理课件
下载原图
相关图片
继电器的工作原理
继电器的工作原理
继电器要如何进行工作运转呢三种继电器工作原理
双稳态继电器工作原理图电气工程师材料选型1继电器选型
2,电磁继电器的构造:电磁铁,衔铁,弹簧,触电,支架 高压工作电路 低压
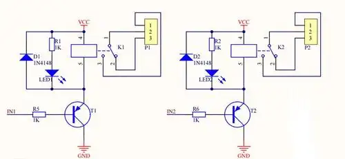
2路继电器原理图说明
为你推荐
李现邓伦杨紫在明星亮相前后的照片
难哄 #难哄漫画 #桑延温以凡 我宣布,难哄是画风最好看的 - 抖音
中年金发女人在孤立的背景下害怕和恐惧表情停止手势双手震惊地喊叫
鬼刀头像高清图集鬼刀冰公主头像精选
记念#记念 #雷雨心 #吉他谱 #吉他谱分享 #吉他 - 抖音
9号线又有新动态!三十埠站启动勘探!合肥地铁即将爆发
暴漫熊猫头来个大佬罩我搞笑逗沙雕gif动图_动态图_表情包下载_soogif
钯金真保值