图知网
搜索
首页
热门推荐
图片分类
童苡萱惊艳亮相活动 性感礼服大秀香肩
下载原图
相关图片
幸福归来心机女王童苡萱暴露爱情软肋
童苡萱
《幸福归来》热播 傻白甜童苡萱中计吴卓羲伪装
童苡萱《幸福归来》的精彩剧照!
童苡萱a43
童苡萱盛装出席年度盛典 血色裂纹长裙冷艳夺目
为你推荐
最新优雅唯美的新娘造型简单易学的新娘编发发型灵感参考
同仁堂通宣理肺口服液10ml*10支 解表散寒宣肺止嗽风寒感冒咳嗽咯痰
靠背云纹扶手椅三视图cad图片
爱心礼盒空盒高档桃心形生日礼品盒口红包装盒礼物盒子韩版精美
欧亚购物中心
容祖儿
19岁与导演私奔,住6平米地下室连生3胎,后被丈夫用7部剧捧红_郭靖宇
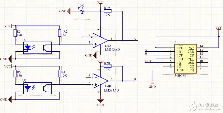
d触发器辨向电路不起作用,求各位大神帮忙看看 - 电路设计论坛 - 中国