图知网
搜索
首页
热门推荐
图片分类
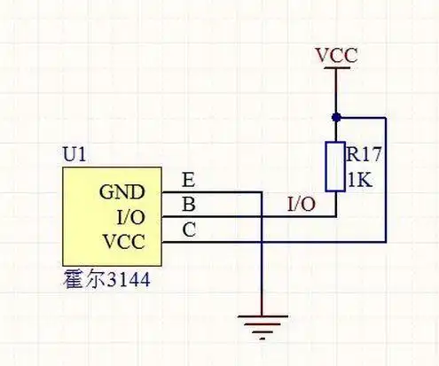
单极型贴片霍尔传感器ht3144
下载原图
相关图片
通用单极霍尔3144 to-92s封装
单极性霍尔开关oh3144/oh44e_44e霍尔传感器资料-csdn博客
霍尔元件是什么霍尔元件的工作原理应用引脚图以及电路图
传感器模块 霍尔传感器 3144测速传感器 计数传感器
用霍尔3144测速,加磁场时,3144输出脚被拉低,移除磁场时,输出脚依然为
霍尔效应传感器a3144磁力开关的基本操作和说明
为你推荐
p data-id="2hq7brtfuzd">胡烨韬,2000年9月
和平精英:带翅膀的黄金风衣"炽羽金尊",从高空落地会无伤吗?
鞠婧祎时尚优雅礼服系列合集
新兴县委书记王巍在推介会上致辞
封面故事之明代高阶武将鋄银鎏金斩马刀
[陈粒走马歌词意义]陈粒走马钢琴谱及歌词
目前我们所使用的20元纸币,是属于第五版人民币,但是这这版人民币里面
大宝贝幼儿园毕业作品——《我心中的小学生活》