图知网
搜索
首页
热门推荐
图片分类
拖拉机转向节加工工艺- 设计方案图纸 - 沐风网
下载原图
相关图片
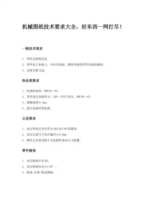
机械图纸技术要求大全
凸轮摆杆绕线机传动部分设计[含cad高清图纸和文档资料]
一般技术要求及装配焊接要求等图纸技术要求汇总
x轴直线导轨 - 图纸1
技术分享 #图纸 #机械设计 - 抖音
夹具装配图a1pdf
为你推荐
苗苗_陈赫_杜江
古装电视剧神雕侠侣陈晓剧照明星图片高清电脑桌面壁纸(一)
沈月 日系美女 张张都可以当头像
你是我的幸福》落笔于一群职场中层领导和青年骨干精英,用诙谐的喜剧
卡二对路飞放了整个太平洋?明明是路飞真实实力,硬说要放水
宋哥窑米黄釉金丝铁线贯耳瓶_黄釉瓷_收藏价格_鉴定交易_7788瓷器网
jpg,299x299,231kb,299_299表情 我的心脏砰砰跳 斗图 斗图新高地,以
彩色大眼猫头鹰怎么画简单带步骤图猫头鹰简笔画图片