图知网
搜索
首页
热门推荐
图片分类
马应龙母婴用品旗舰店
下载原图
相关图片
邮电科学研究院,冠捷科技,唯冠科技集团,天喻信息了解详情 马应龙药业
马应龙药业集团股份有限公司
em>马应龙 /em>
是马应龙八宝换了logo马应龙还换了logo再仔细一看(怪不得要138元/支
马应龙
em>马应龙 /em> em>健康 /em>
为你推荐
unine李汶翰&uniq李汶翰还有next(朱正廷,范丞丞,justin黄明昊
回顾张译没有说错赵今麦和张子枫已走上两条截然不同的大路
年时间四部叶问,包含的是多少观影群众的青春岁月 #影视解说 #甄子丹
悼念逝者安息的唯美句子配图逝者安息图片句子
现代简约皮革装饰盒首饰盒收纳创意摆件桌面衣帽间酒店样板间
中国民间传说白蛇素材
缠枝莲,折枝莲,一把莲及鱼藻莲等——元青花纹饰中莲纹的类型
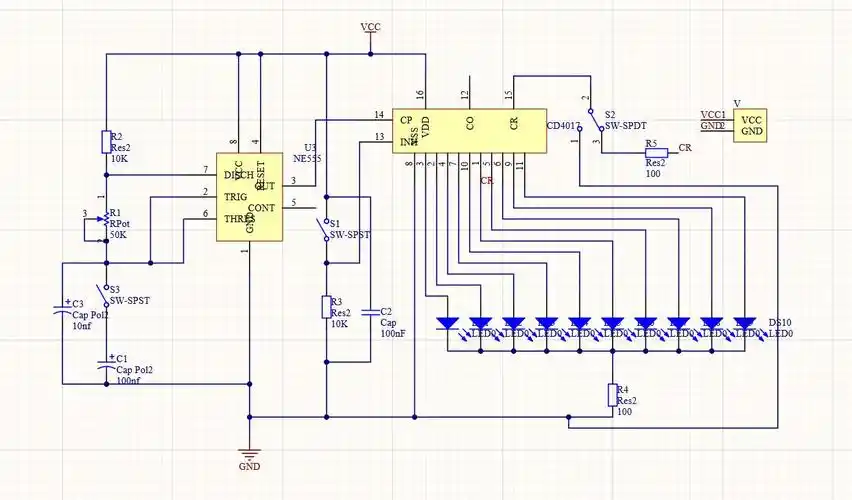
这是我做的一个可调控流水灯ne555