图知网
搜索
首页
热门推荐
图片分类
和牌大四喜牌型图解
下载原图
相关图片
麻将大四喜是什么样的
麻将游戏最大的胡牌牌型是什么?多少番
麻将超级大番牌型之:国士无双十三幺"麻将
雀魂麻将人生中第一把大四喜两倍役满
终于做成四喜啦,9 9=18番,四中二码#麻将
新余麻将
为你推荐
高冷头像男稀有 动漫稀有的高冷男生头像_微信头像图片大全
恶人传马东锡个人向超燃
棒棒糖简笔画#棒棒糖简笔画 #儿 - 抖音
夏季男生简约穿搭白t真的超减龄的
秋冬流行染发发色 枫叶红免漂又显白_2023年流行发型 - 美发站
静心图片(致自己心静的句子)
可爱松鼠秋日里的靓丽风景电脑壁纸
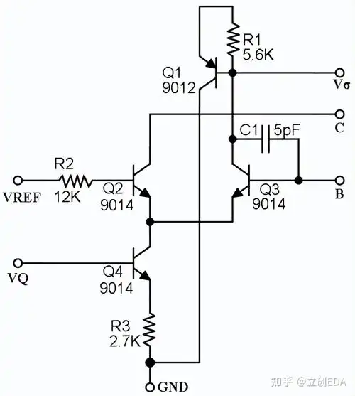
【模拟电路】用三极管自制78l05芯片