图知网
搜索
首页
热门推荐
图片分类
第一套太极功夫扇分动口诀
下载原图
相关图片
四十八式太极扇.doc
简化太极拳二十四式口诀
杨式40式太极拳拳谱招式名称与动作详解
52式第一套太极功夫扇分动口诀【截图】
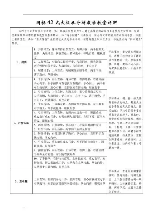
国标42式太极拳分解教学教案详解
40杨式太极拳分解教学
为你推荐
听诗歌《渐渐远去的鞭炮声》作者:枫林 诵读:读你
天帝的一声令下,被直接毁去,从此人类和天神之间再也不能通过建木往来
全能top马嘉祺,歌舞双担,断层第一90
科技蓝色梦幻城市h5分层背景免抠素材免费下载_觅元素51yuansu.com
机场工程室外碳钢边板立柱 钢化玻璃护栏
给自己的情书简谱_给自己的情书古筝谱曲谱_古筝谱_818简谱曲谱网
阿姆斯特朗火炮杂谈(一),大炮的发射原理图 火炮发射,原创浅谈坦克主
荒木经惟无数女人都想被他绑起来拍照