图知网
搜索
首页
热门推荐
图片分类
户外新款09武迷军迷迷彩服套装丛林作训军训服耐磨工装劳保工作服
下载原图
相关图片
热卖军队迷彩军装
21式星空迷色服 迷彩服套装男夏季军迷户外训练透气教官军训服耐磨
套装耐磨速干型迷彩服厂家直营销售 功能 耐磨,保暖,速干,透气 颜色 8
盘点朝鲜人民军装备的迷彩服其实种类还真不少
hoscene迷彩服女套装春秋季迷彩服女装军迷服高腰冲锋服时尚小脚裤
07式陆军迷彩服有几种颜色组成?
为你推荐
【坤颖】恋爱警报,一靠近你我就心跳超载【蔡徐坤×angelababy】_哔哩
肖战王一博卡通图片
黄磊太会拍啦硬是把43岁娇妻拍成美少女孙莉这少女感大爆棚
蓝色海浪热门高清手机壁纸自然风景图片
熊猫头表情包i能带上年幼的我吗
加肥加大码女装 模特高163 重170斤
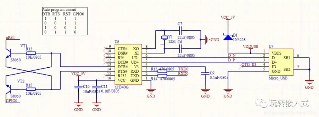
普通的ch340g下载电路,这个电路是把ch340g芯片中的dtr和rts引脚引出
丁程鑫#