图知网
搜索
首页
热门推荐
图片分类
无忧文档 所有分类 工程科技 电子/电路 联想手机充电器原理图
下载原图
相关图片
我想做一个手机充电器.谁给我一个电路图呀.
手机充电器电路图第1页 下一页 你可能喜欢 手机充电器电路原理图
一颗小型5v充电器,里面电路相单简单,搞懂原理图自已可以制作
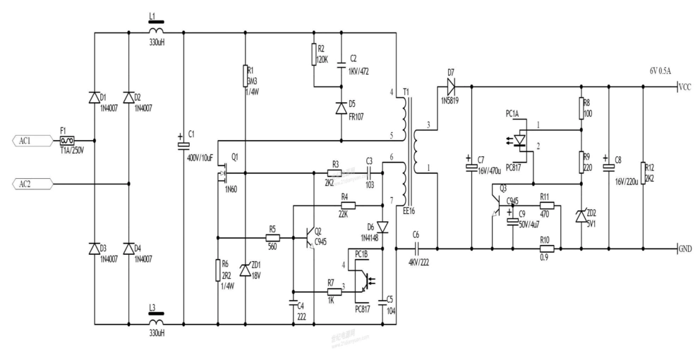
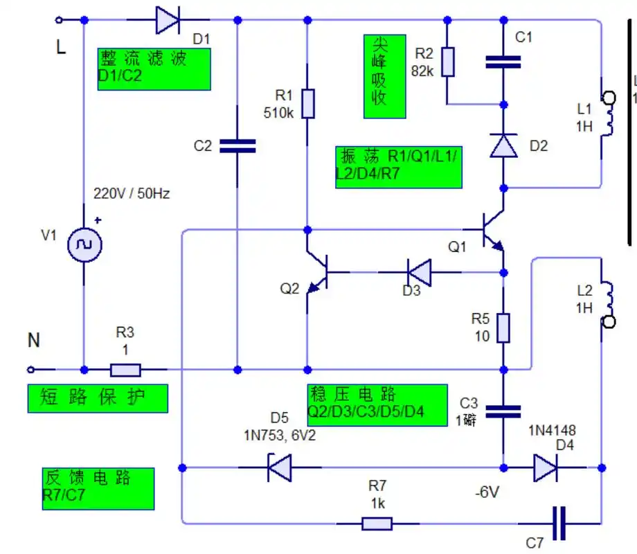
这是最常见到的三种手机充电器的电路图(如果看不清,可以点大图): 一
手机充电器常用的几款电路原理图
5vusb充电器电路图
为你推荐
成年男性穿着很旧的盔甲.
谦让是一种美好的品德,也是当代孩子们普遍缺失的精神.
eminem丨k-wallpaper vol.183
西门子kg18v62ti冰箱使用说明书:[3]
厂家直销米米智玩解环解扣成人益智玩具智力扣六款装
吉利星瑞
片断毛衣女冬季新款刺绣草莓图案镂空设计百搭通勤针织上衣 米白 155
搬去了隔壁,选了一个靠墙的位置,也重新布置了办公桌,真的太棒了