图知网
搜索
首页
热门推荐
图片分类
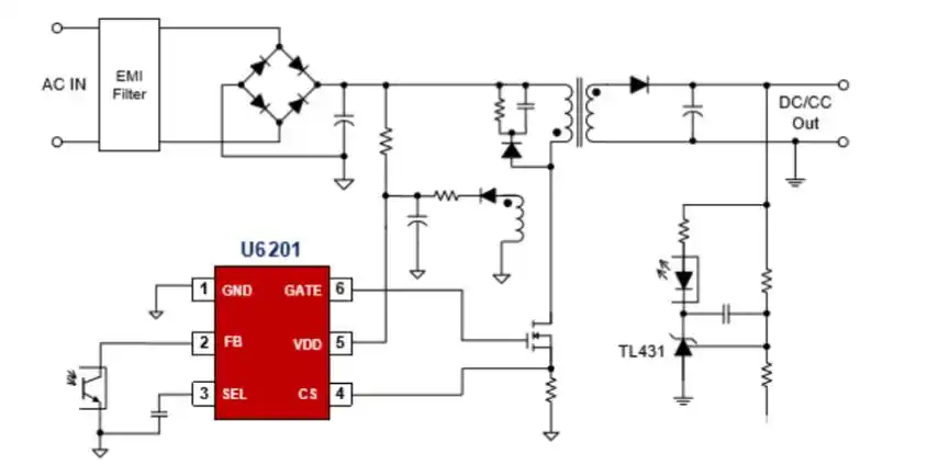
cr6842s芯片电源无输出维修实绘电路
下载原图
相关图片
电源6脚ic芯片代换经验资料
电机驱动电源芯片的主要特点
电磁炉ap8012电源芯片是否可以viper12a代换
开关电源芯片,银联宝科技,8脚开关电源芯片
sg6105芯片构成电源电路求解
选择电源芯片的时候应该考虑那些地方
为你推荐
迈克尔·乔丹从不放弃的英文励志唯美暖心语录,艺术壁纸-回车桌面
384_216gif 动态图 动图
【图】爆改奥迪 rs6!帅气十足._奥迪rs论坛_汽车之家论坛
《东游记》何仙姑~郑秀珍
本命佛 虚空藏菩萨唐卡 属虎 唐卡手绘diy消磨时间 减压手工修行
热卖黑瑶鸡苗 包打疫苗 运输包损耗 大苗嫩口 提供技术支持
国航波音b747-400客机国内线复古怀旧之飞
海狼人民海军的深海猎手039c型攻击核潜艇