图知网
搜索
首页
热门推荐
图片分类
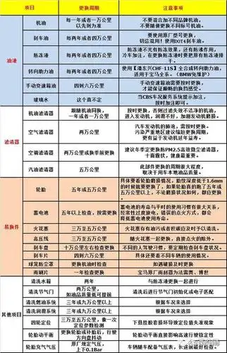
5t保养调查 小保747元_58汽车手机版
下载原图
相关图片
汽车4s店车辆保养项目周期表挂图宣传广告海报洗车美容维修保养
汽车保养店 汽车保养有必要的项目
该注意什么(汽车保养周期表一览表)
汽车日常维护保养周期表
汽车保养价格表excel模板
汽车车辆保养项目周期表宣传海报广告洗车美容维修打蜡等汽修贴纸
为你推荐
古装少女第三弹
一组54岁王菲的最新照片曝光,引起了网友们的广泛关注和讨论……|王菲
gucci花卉蛇形印花真丝衬衫
朱志鑫[超话]#冬季运动会·20181222@tf家族-朱志鑫
温柔又显白的亚麻奶茶棕发色长沙染发
快看看你家拜的是文财神还是武财神?
垃圾分类房# #移动厕所# 移动式厕所多少钱,移动淋浴一体家用卫生间
一句"包租婆怎么没水了"让他走红,身价过亿,周星驰把他当宝