图知网
搜索
首页
热门推荐
图片分类
进口2023款奔驰gle350现车价格直降万元_天津汽车网_新浪汽车_新浪网
下载原图
相关图片
汽车 正文 价格昂贵的进口车对普通消费者是可望不可及的.
24款平行进口奔驰gls450最新行情报价优惠10余万
24款平行进口奔驰gls450最新行情报价优惠10余万
2014 车 汽车 1440_1080
土豪座驾路虎皇家一号现车空间实测体验
平行进口全新玛莎拉蒂莱万特30t报价展厅现车价格最优
为你推荐
672_1023竖版 竖屏
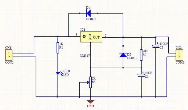
二,lm317可调稳压直流电源电路原理图 三,lm317可调稳压直流电源电路
惊人的立体纸雕作品
脚踝骨头突出怎么回事?
《江湖汉子》傅声
天牛手绘画素材图片
风师娘娘
酒瓶收藏千年汉武御