图知网
搜索
首页
热门推荐
图片分类
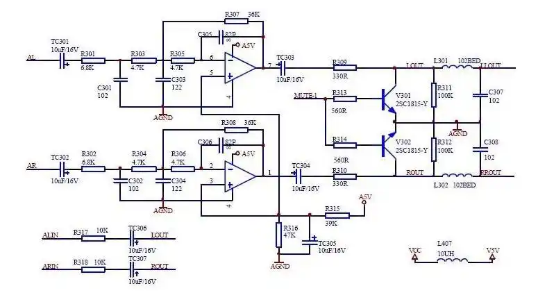
tda2030与4558组成的音箱电路及维修
下载原图
相关图片
4558音调电路图第1页
4558用于vcd音频放大电路4558双声道运放电路图六:4558构成的vcd话筒
4558用于vcd音频放大电路4558双声道运放电路图六:4558构成的vcd话筒
构成的话筒音频放大器图5 4558音频放大图6 4558 用于vcd音频放大电路
jrc4558中文资料引脚图及功能应用电路图
4558d双电源典型电路图
为你推荐
喜之郎蜜桔龙眼芒果菠萝苹果黄桃味果肉果冻混合整箱新年儿童零食
关于现代朗动音响空调方向盘按键说明
日语五十音图是什么 五十音图(ごじゅおんず),也叫五十音,是用来表示
【书写人生手写团】第624天:就算失败99次,我也要努力凑个整. 2017.4.
科幻风格炫光美丽星际空间桌面壁纸
龙珠金属古拉手办问世冷酷外表难掩霸气威严
宝贝菜菜子.#绘画 #王者荣耀 #蔡文姬 #q版 - 抖音
清真羊肉串