图知网
搜索
首页
热门推荐
图片分类
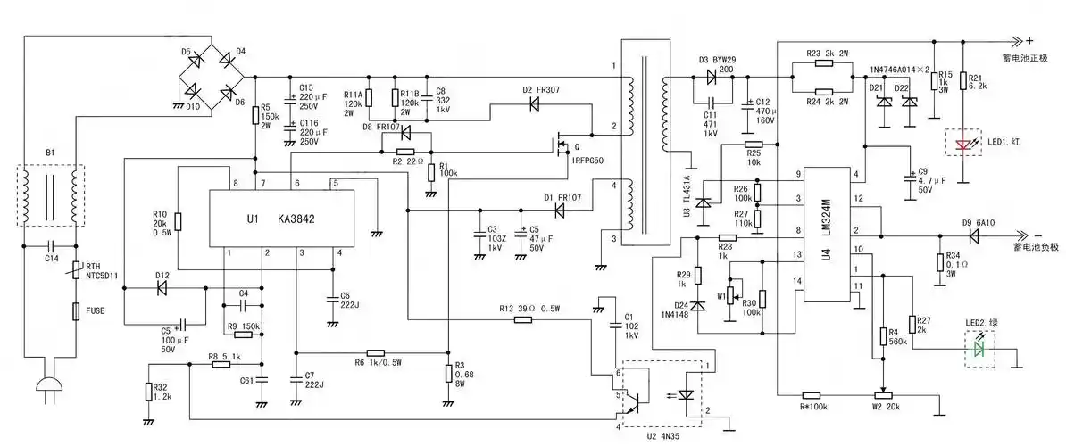
常用电动车充电器三种电路
下载原图
相关图片
电动车自行车充电器电路图
快充王充电器
车载手机充电器电路图
常用电动车充电器根据电路结构可大致分为两种.
电动车充电器电路图
常用电动车充电器三种电路
为你推荐
组图:黄晓明大片秀肌肉 挣破锁链撕扯性感
欧阳娜娜沈甄##永安梦
吃了十几年的凉拌蒜香鸡爪真想出门摆个摊
刘太阳,身高178粉丝破160万,称好身材靠的是坚持和自律_网友_健美
加入aipd亚洲装配式内装产业展览会 抢占市场先机-美通社pr-newswire
【糖渍杨梅干】儿时黑牙齿黑舌头的美好记忆
试听180秒10.2|廖靖靖:从长安到汴梁:唐宋都城风貌变迁
大花脸简笔画