图知网
搜索
首页
热门推荐
图片分类
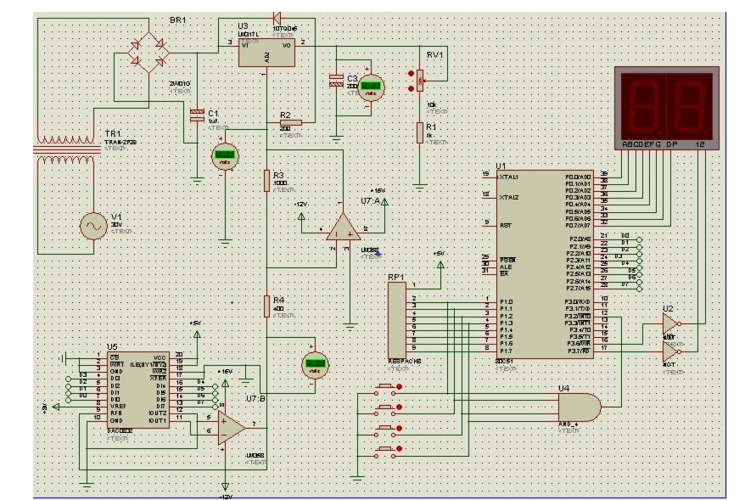
表面组装元器件介绍
下载原图
相关图片
新手请收藏,你常见到的电子元器件图片基本全在这里了(下)
proteus仿真lcd12864显示动画—飞翔的鸽子
proteus仿真常用元件
proteus基本元器件图标
常用电子元件实物图片大全
proteus元件库元件名称及中英对照资料合集免费下载
为你推荐
小花拒绝大佬龚俊要糊了赵奕欢不配当演员李一桐新晋油腻女
建议中老年人,这"3种"酒能不喝,就不喝,都是添加剂勾兑的酒
金莎|金莎公开恋情,晒出美食和两只手比爱心照片,男友是圈外人
懒散头像男986996 | 悠闲自在的漫画风
q版可爱小人物
金蝉成品窗帘挂钩式客厅卧室落地窗遮光窗帘北欧简约现代轻奢ins风
儿童营养早餐搭档伊利安慕希高端原味酸奶230g10瓶整箱批发特价
福猪:拜年了 2_微信头像_我要个性网