图知网
搜索
首页
热门推荐
图片分类
无忧文档 所有分类 初中教育 政史地 无脊椎动物复习 无脊椎动物 腔肠
下载原图
相关图片
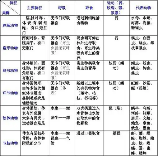
文档下载 所有分类 初中教育 理化生 > 无脊椎动物主要类群的特征比较
如图是对部分无脊椎动物分类的概念图,请用相应的文字补充完善.
免费文档 所有分类 自然科学 生物学 无脊椎和脊椎动物各类群特征比较
动物的主要类群无脊椎动物一节的教学设计
如图是对部分无脊椎动物分类的概念图,请补充完善.
文档下载 所有分类 自然科学 生物学 > 无脊椎动物总结(表格)-为生竞
为你推荐
拒绝产后胸下垂605招保持少女胸不惧母乳
女生头像黑白伤感侧脸孤独真人忧伤头像
哥哥张国荣
看了就能旺运2021辛丑牛年九宫飞星详解开运布局
赵集镇新河村2020年第四季度资产负债表
儿童漱口杯女家用卡通可爱牙缸刷牙杯子喝水杯子带手柄牙杯洗漱杯
东兴饭局的强大阵容
适用铃木155kr酷道gl150改装保险杠护手把罩边箱支架边包后尾货架 45