图知网
搜索
首页
热门推荐
图片分类
麻辣烫馆点菜单
下载原图
相关图片
小磊麻辣烫菜单
在旁边好奇今天就给她安排了宝宝版的麻辣烫02有菜有肉营养一锅出快
精美小吃麻辣烫店小吃店价格表海报
和轩特色麻辣烫点菜单
麻辣烫菜单新鲜蔬菜酒水饮料新鲜食材绿色健康菜单价目表
首页 平面广告 画册/装帧 菜谱设计 >麻辣烫菜单设计 千图网提供精美
为你推荐
1928年,广州,在广州暴动失败后,国民党军重占广州,对未及撤离的起义军
清纯美女田园唯美写真图片桌面壁纸
【将军故里·美丽宣成 】前方高能,一大波美景美食等着你!
赛罗奥特曼:梦清如雪
阿图姆(日本漫画《游戏王》中的角色)_360百科
苏州点心
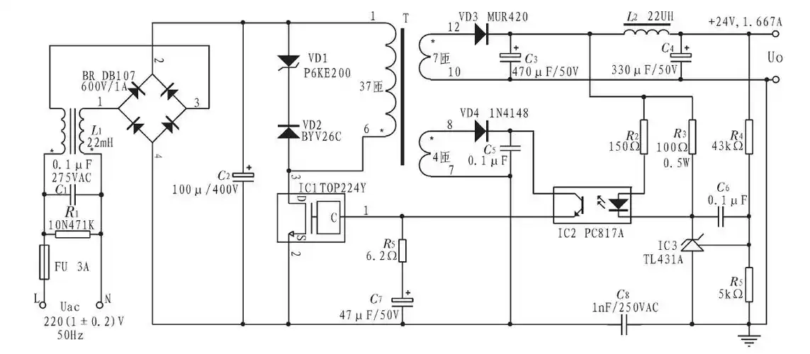
图2 24v/40w电源电路
丢手绢关鹤岩五线谱预览1