图知网
搜索
首页
热门推荐
图片分类
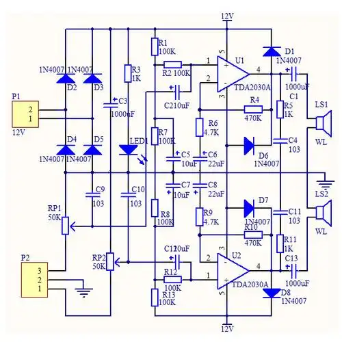
1875双声道电路图第1页
下载原图
相关图片
双声道音频功率放大器电路图解析
tda2030双声道otl功放板套件 tda2030a 电工电子制作教学实训散件
tda2030重低音电路图第1页
电路用的电源变压器功率余量足够大,此时可以采用tda1521这类双声道
有没有人能提供份tda2030功放的电路图 最好是双声道的 双电源跟单
一个双声道扩音机的设计与制作
为你推荐
僵小鱼gif小僵尸gif可爱gif
鸡心
全新迈锐宝xl一次ota升级能有多大变化
求助!有人会画立体图行吗帮我画这个
指尖江湖2022虎年新春(游戏静态壁纸) - 静态壁纸下载 - 元气壁纸
给我拷起来!_熊猫头_表情_什么
无题