图知网
搜索
首页
热门推荐
图片分类
《恶行》:病态共生下的恶毒人心_剧情粉-美剧粉
下载原图
相关图片
《恶行》:病态共生下的恶毒人心_剧情粉-美剧粉
《恶行》:病态共生下的恶毒人心_剧情粉-美剧粉
《恶行》:病态共生下的恶毒人心_剧情粉-美剧粉
触目惊心电影剧情解析「解说」 _晶羽科技
迈尔斯 vera miles 上映日期:1960年6月16日(美国) 剧情回顾
盘点韩国著名的恐怖电影每一步都触目惊心里面你看过几部
为你推荐
杨紫文静甜美写真图片桌面壁纸
胖达熊头像
生日快乐,贺卡,复古,几何
动画设计考研手绘动漫手绘快题设计作品
素描 #炭笔 #素描炭笔 #机车 #追风 #追风的少年 #摩托车
李白韩信.
奶猫成长记
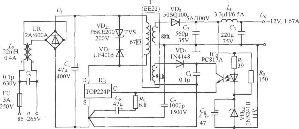
top224p构成的12v20w开关直流稳压电源电路