图知网
搜索
首页
热门推荐
图片分类
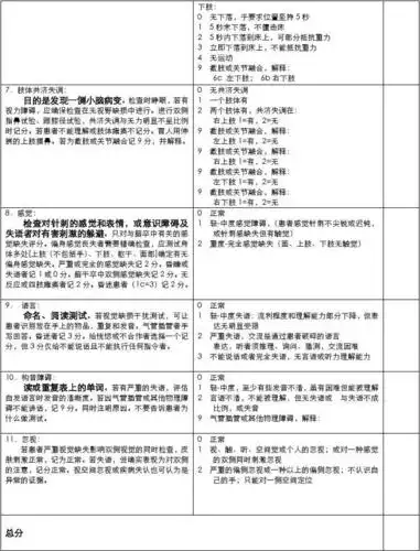
nihss评分量表使用版
下载原图
相关图片
nihss评分表(简易版本)
卒中量表.#nihss #gcs #hunt-hess临床分 - 抖音
nihss评分表简易版本
nihss-评分量表
nihss 评分量表
用于神经功能检查量表,简洁,可靠 nihss评分 姓名:id:评分日期:总分
为你推荐
情侣头像
你们理想中的小家碧玉是怎么样的?
马嘉祺应援色手工编织手链明星同款简约 ins风森系闺蜜个性手绳
狗的叫声在人类听起来可能只是噪音,实际上犬吠声蕴涵着重要的信息
妖精的尾巴纳兹
女子暴雨中倒地猝死路人打伞不敢乱救
国画名家贾又福的山水画作品赏析
安亲王清朝安亲王岳乐