图知网
搜索
首页
热门推荐
图片分类
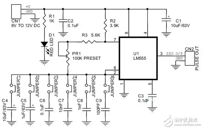
这个是555的脉冲电路,频率最高时115hz,但是觉得脉宽太窄了,怎么改变
下载原图
相关图片
555多谐振荡电路
555脉冲发生器电路图设计(一)
555闭环三相多谐振荡器
我要用555驱动继电器,下面这个电路对吗,有什么问题,怎么改
555逆变电路
ne555典型应用电路图二
为你推荐
式香肠一根木耳15朵胡萝卜半根玉米半根荷叶饭的做法糯米和粘米大概1
闺蜜头像转自qq空间出处未知 兔萝
2021你好文字祝福
雨霖铃吉他谱(图片谱)_尧十三_224454m59-0.jpg
现代简约混搭风格客厅仿古砖效果图欣赏
"爱英语,张张小报片片情"――回郭镇北寺小学英语手抄报展
玉溪细支清香世家
认真记录的可爱宝宝