图知网
搜索
首页
热门推荐
图片分类
大围怡绝桶装水2018年检测报告
下载原图
相关图片
天然泉水桶装水产品检验合格报告——大理州质量技术监督局检测中心
关于桶装水检测报告的公告
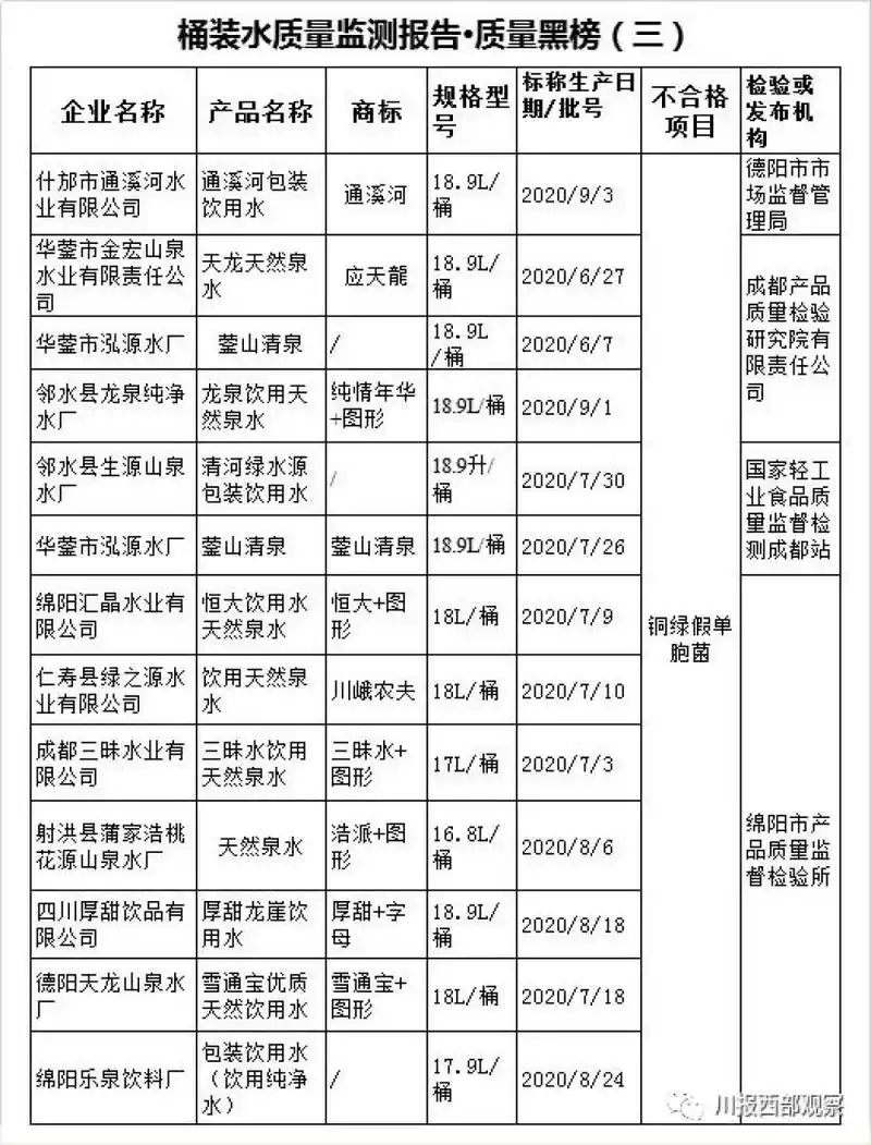
四川桶装水质量监测报告来了
天然泉水桶装水产品检验合格报告——大理州质量技术监督局检测中心
2018长沙乐百氏桶装水检测报告
2017年09月05日 上海汇川饮用水有限公司出厂检验报告(桶装水)
为你推荐
登鹳雀楼诗配画
陶虹:沙溢是最好前夫君 没得奖说明还有上升空间
许凯和大金聊天记录 - 抖音
腿型自测你是哪一种?
蹼颈
04新机动战记高达w第四主题曲lastimpression激战版无尽的华尔兹
猫和老鼠:关于角色的心得——剑客泰菲
输液的病人