图知网
搜索
首页
热门推荐
图片分类
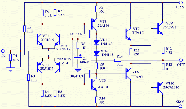
用于发射级的多频率谐振式高频功率放大器电路–电路图–电子工程世界
下载原图
相关图片
雪峰xf918a放大器前置与电源电路
序图1 功率放大器基本电路
简易100w互补功率放大器电路
lm4732双电源音频功率放大电路
新德克xa8200前级放大器放大电路
八达ma-3se前级放大器电路
为你推荐
唐静曾一手捧红丈夫却糟丈夫抛弃他娶了秦海璐如今现状如何
赵又廷——夜华
[三标齐全]四季常青爆款!supreme×lv满身提花牛仔裤 - 抖音
hm-zd240全自动天地盖制盒机
泪器解剖及相应疾病鉴别诊断
花梨木雕刻人参如意摆件家居客厅电视柜寓意装饰工艺品开业送礼品质量
铁板黑椒牛排图片
优质不露脸女头_女生头像_我要个性网