图知网
搜索
首页
热门推荐
图片分类
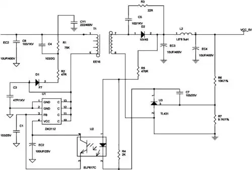
二个tl431组成的led恒流电路图与原理分析驱动电路
下载原图
相关图片
分享一个简洁基本的恒流源电路
稳压电源效率大于95降压恒流电路图分享led降压恒流驱动芯片h6119440v
大功率led恒流驱动电路的设计实例
简单三极管组成的恒流源电路图
cn207995476u_一种草坪灯恒压恒流开关电源电路失效
设计实例:基于lm3409的led恒流驱动电路_电源技术与新能源-面包板社区
为你推荐
利智年轻时候也很美啊!经典的港风女神#夏日生活图鉴
波兰发生火车与卡车相撞事故02致1人死亡
漂亮宝宝图片婴儿海报 宝宝画报贴画孕妇必备早教胎教海报墙贴图
踏丽虹发育期背心少女内衣学生初中生凸点9岁女孩16岁高中女童文胸
古筝曲《盛世国乐》,演奏 孙金阳等
有没有读医的妹子可以告诉我一直吐血但是医生不让我进
高清八仙过海装饰画人物艺术名人电子版国画jpg格式tif图片素材c
环氧彩砂美缝效果.jpg