图知网
搜索
首页
热门推荐
图片分类
公园景观植物配置.doc
下载原图
相关图片
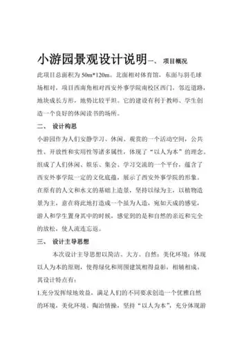
小游园景观设计说明
园林景观设计说明范文 园林景观设计说明.doc
校园景观设计说明书
学校园林景观规划设计说明
[分享]广场景观设计——景德镇陶瓷学院文化交流广场设计
景观设计说明
为你推荐
大侦探皮卡丘纯色背景壁纸图片 1920*1080-全图网
可爱头像少女心可爱网图头像
婴幼儿身高体重标准表73012月宝宝注意事项
作为张杰的前任跟现任,段曦与谢娜经常会被拿来对比.
周生生黄金龙戒指
张继科状态保持挺好橘色t恤配短裤率性有型满屏都是荷尔蒙
萌萌哒动物拟人79日本画师笔下的软萌兽娘治愈你
简单粘土小动物,小兔子甜甜圈做法.#超轻粘土手工 #有趣的儿 - 抖音