图知网
搜索
首页
热门推荐
图片分类
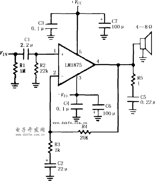
求lm1875的 双声道 ocl 电路图
下载原图
相关图片
跟2030卯上了死磕2030
请教高手,这个lm1875二并联的线路能用吗?
lm1875双电源功放电路
lm1875gc双并联
1875双声道电路图第1页
音频平衡转非平衡电路 (zwl1875进)
为你推荐
张丰毅不再沉默亲自打破谣言我没有继女怎么给继女买豪车
godi 双10寸专业线阵舞台音响套装大型户外婚庆演出会议酒吧音箱
亚历山大·麦昆 alexander mcqueen 2013春夏时装发布秀 - paris
多多利亚简介_头像图片-《龙珠》人物 - 白鸟acg
萨区婚姻登记处年后为36对夫妻办理了离婚手续.
钩针上衣菠萝花图解
马克笔儿童画春夏秋冬 马克笔儿童画四季素材 幼师考编万能背景春夏
画师sheng lam机器人概念设计手绘彩稿原画插画