图知网
搜索
首页
热门推荐
图片分类
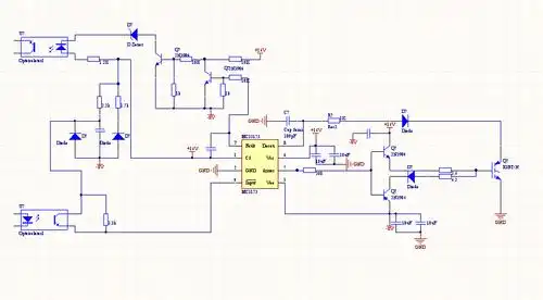
电磁炉igbt驱动电路ppt
下载原图
相关图片
对于大功率igbt,选择驱动电路基于以下的参数要求:器件关断偏置,门极
igbt典型驱动电路
改善型磁隔离igbt驱动电路
新能源汽车控制器:igbt驱动电路
由sg3524组成的igbt功率管驱动电路
一种基于igbt的逆变器的驱动电路设计
为你推荐
肖战王一博博肖天天向上
他们虽"丑",却给我们留下了深刻的印象:爱挖鼻屎"回眸一笑"地"如花"
和田玉手镯配多宝手串
假面骑士亚极陀篇刚结束他就高调秀恩爱漫迷对象不是真鱼
《龙猫》经典回归,带给你童年的快乐和温暖,你去看了吗?
洛洛历险记:急先锋受月神殿的影响,不敢攻打猛虎王,生怕冒险-动漫视频
全国沿海港口布局规划
十二星座天秤座象征纹身图案3