图知网
搜索
首页
热门推荐
图片分类
> tda2030 (electronic theatre controls, inc.
下载原图
相关图片
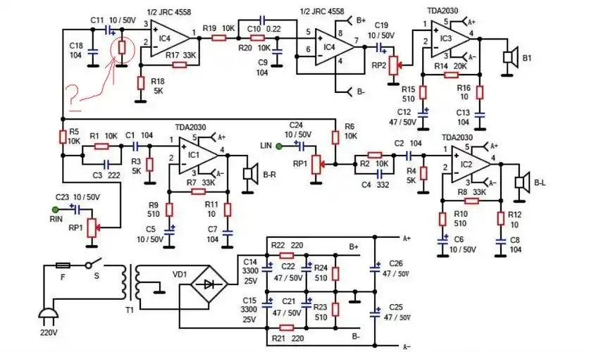
经典功放电路tda2020,tda2030,tda2030a
tda2030功放电路图
tda2030 14w hi-fi 音频放大器电路图
tda2030功放电路图
tda2030的21声道功放电路的制作
音频功率放大器 tda2003 tda2030 tda2050 tda2040 lm1875t to220
为你推荐
古风男生头像 ᴱᵛᵉʳʸᵗʰⁱⁿᵍ ᶜᵃ 6
摸头杀/情侣头像
心性格卡哇伊愉快的表情在彩色
四季予你钢琴谱-c调-虫虫钢琴
谍战剧中美女地下党谁更胜一筹
蔚蓝清新的大海,图片,壁纸,自然风景-桌酷
工资表(简洁版)
观察妹妹的变化,哈哈,肚子也大起来了,期待小生命的出现#布偶猫怀孕