图知网
搜索
首页
热门推荐
图片分类
发呆无聊
下载原图
相关图片
无聊没劲不如发呆没什么好玩可耐猫咪表情包系列
世界无聊日发呆男子
睡醒了,无聊发呆中
世界无聊日发呆女孩
发呆无聊
哥们你真无聊啊 - 无聊发呆qq表情图片大全
为你推荐
假装微笑的照片
创意手绘餐厅
板书比赛展风采,一笔一画显真功——凤凰岭小学开展教师板书设计大赛
2021514更新啦自截犬夜叉情头超长图楼
女明星穿牛仔短裤 杨幂娜扎那么好看 不过看到李宇春穿 评论亮了
夏季薄款开档连体塑身衣收腹提臂紧身衣塑形收大肚子燃脂束身衣女 开
绿色清新创意扁平生活超市logo设计
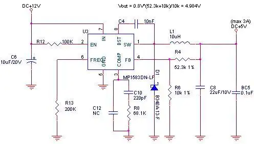
mp1584en dc-dc 3a电源降压可调模块 超lm2596 24v转12v9v5v3v