Warning: session_start(): open(/tmp/sess_fhh5k4egaob13u46j36ergj1qr, O_RDWR) failed: No space left on device (28) in /www/wwwroot/www.tuzhiw.com/config.php on line 13

Warning: session_start(): Failed to read session data: files (path: ) in /www/wwwroot/www.tuzhiw.com/config.php on line 13
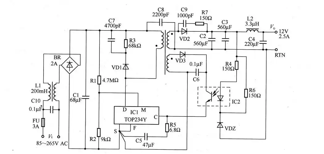
求12v10a的直流电电源器电路图! - 图知网

求12v10a的直流电电源器电路图!

相关图片

为你推荐

onlyyou

时代少年团-严浩翔身着amiri 2023秋冬系列黑色西服,内搭刺绣亮片

《斗罗大陆》动画95集,小怪物们加强训练,小舞喜提第四魂技_手机搜狐

部落冲突埃及系列英雄图片素材特辑

上海地铁22号线上海地铁22号线上海地铁22号线

售楼处洽谈休息区休闲沙发网红轻奢餐饮甜品奶茶店咖啡厅桌椅组合

内涵神评论:不要总说泰迪污,人家还是很讲究卫生的,内涵段子微信公众

女性梅毒症状图片大全_有来医生


Warning: file_put_contents(/www/wwwroot/www.tuzhiw.com/cache/image/bb56386f34a330e4a9fcd02f7b91cdfc.html): Failed to open stream: No space left on device in /www/wwwroot/www.tuzhiw.com/config.php on line 196